3.8

CiteScore

2.4

Impact Factor
  • ISSN 1674-8301
  • CN 32-1810/R
Xu Yuyu, Wang Pengqi, Xu Chaoqi, Shan Xiaoyun, Feng Qing. Acrylamide induces HepG2 cell proliferation through upregulation of miR-21 expression[J]. Journal of Biomedical Research, 2019, 33(3): 181-191. DOI: 10.7555/JBR.31.20170016
Citation: Xu Yuyu, Wang Pengqi, Xu Chaoqi, Shan Xiaoyun, Feng Qing. Acrylamide induces HepG2 cell proliferation through upregulation of miR-21 expression[J]. Journal of Biomedical Research, 2019, 33(3): 181-191. DOI: 10.7555/JBR.31.20170016

Acrylamide induces HepG2 cell proliferation through upregulation of miR-21 expression

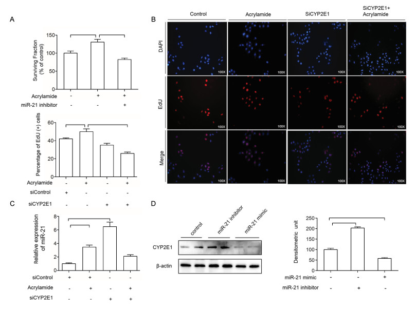
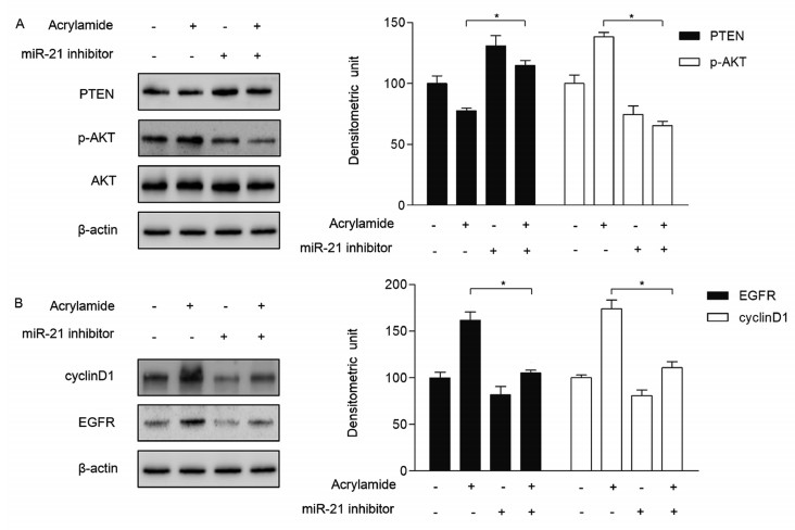
  • Acrylamide, a potential carcinogen, exists in carbohydrate-rich foods cooked at a high temperature. It has been reported that acrylamide can cause DNA damage and cytotoxicity. The present study aimed to investigate the potential mechanism of human hepatocarcinoma HepG2 cell proliferation induced by acrylamide and to explore the antagonistic effects of a natural polyphenol curcumin against acrylamide via miR-21. The results indicated that acrylamide (≤100 μmol/L) significantly increased HepG2 cell proliferation and miR-21 expression. In addition, acrylamide reduced the PTEN expression in protein level, while induced the expressions of p-AKT, EGFR and cyclin D1. The PI3K/AKT inhibitor decreased p-AKT protein expression and inhibited the proliferation of HepG2 cells. In addition, curcumin effectively reduced acrylamide-induced HepG2 cell proliferation and induced apoptosis through the expression of miR-21. In conclusion, the results showed that acrylamide increased HepG2 cell proliferation via upregulating miR-21 expression, which may be a new target for the treatment and prevention of cancer.
  • loading

Catalog

    /

    DownLoad:  Full-Size Img  PowerPoint
    Return
    Return